アルツハイマー病 (AD) は、世界的に差し迫った健康問題となり、世界中で5000万人を超える人々に影響を及ぼしている。 アミロイド-ベータ (A β) プラークの細胞外沈着は、ADの主要な病原性原因である。 A β を標的とするモノクローナル抗体などの既存の治療法が利用可能であるが、それらは臨床効果が限られているか、法外に高価である。 したがって、安全で費用効果の高いA β 阻害剤を見つけることが不可欠です。
今年12月、日本の近大大学の研究チームが、神経科学分野の第1四半期のジャーナルであるNeurochemistry Internationalで、アルギニンの脳保護の可能性を明らかにした研究を発表しました。

In vitro実験では、1 mMアルギニンがAβ42凝集を約80% 減少させました。 処理されたAβ42フィブリルは、長さの有意な減少を示し、古典的な阻害剤であるEGCGの効果と同等の効果を示しました。

ショウジョウバエモデル実験では、アルギニンの経口投与は、用量依存的にA β 沈着を減少させた。 また、遺伝子発現に影響を与えることなく、A β 毒性によって引き起こされる眼の萎縮を軽減しました。

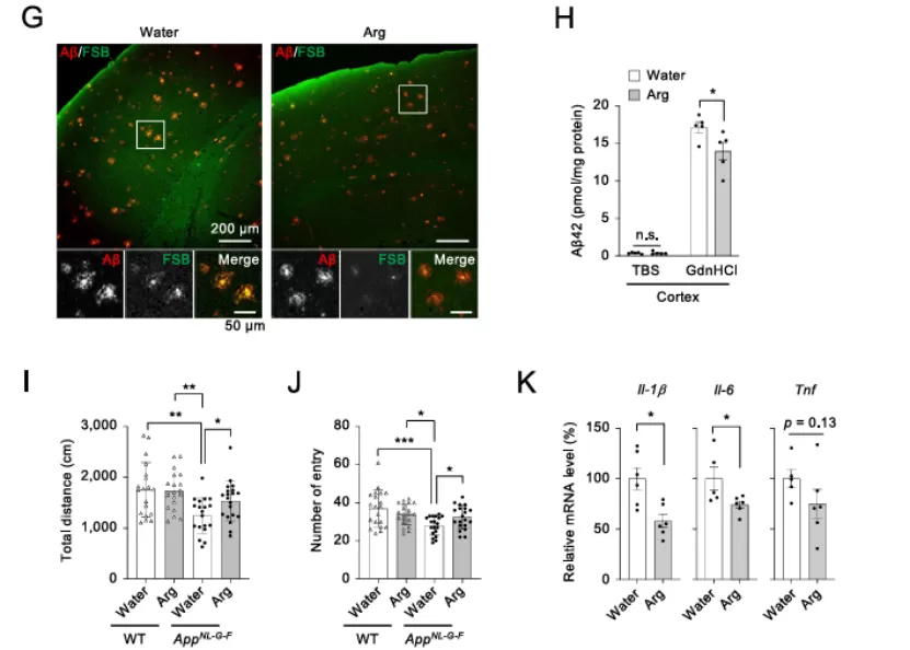
さらなるマウス実験により、アルギニンの長期経口投与により、大脳皮質と海馬のA β プラークが減少し、不溶性Aβ42のレベルが低下し、動物の行動異常が改善されることが確認されました。IL-1やIL-6などの炎症因子の放出を阻害します。

アルギニン (Arg) は、人体が単独で少量で合成できるアルカリ性アミノ酸です。 ただし、肉、乳製品、ナッツなどの毎日の食事は依然として主要な供給源であり、成人は1日あたり約4〜6グラムを消費しています。 同等の成分よりもはるかに高い費用対効果を誇っています。 食品グレードのアルギニン原料は、EGCG、レスベラトロール、および他の同様の物質よりもはるかに低い100グラムあたり8-25元でのみ価格設定されています。
脳の保護を超えて、アルギニンは複数の重要な利点を提供します:
免疫調節: 免疫ホルモンの放出を促進し、T細胞機能を強化し、抗体レベルとCD4 ⁺/CD8の比率を高め、全体的な免疫を強化します。
血管保護: 脂質代謝を調節し、トリグリセリドと「悪玉」コレステロールを減らし、「善玉」コレステロールを増やし、血管内皮を保護します。
細胞増殖調節: その代謝物を介して細胞増殖を双方向に調節し、組織修復をサポートしながらアテローム性動脈硬化症を防ぎます。
市場の需要は急増しており、そのアプリケーションの見通しは広いです。
世界のアルギニン市場は着実に成長しており、2026年までに8億4000万米ドルに達すると予測されています。 その応用部門の中で、食品と栄養製品は45% を占め、パーソナルケアと化粧品は32% を占めています。 健康消費需要のアップグレードにより、アルギニンは人気のある原材料になりました。
Natural Fieldは、栄養補助食品原料部門で20年の経験を持つ専門メーカーとして、32人のメンバーからなる上級研究開発チームを誇り、39を超える国内特許を取得しています。 私达のプロダクトは100ヶ国以上に世界的に输出され、ネスレおよびLGのような有名なブランドに役立ちます。
高度なリポソームデリバリー技術を活用して、アルギニンのバイオアベイラビリティを大幅に高めることができます。 カスタマイズされたソリューションとともに、高純度で安定した信頼性の高いアルギニン原料を提供します。 脳の健康、免疫サポート、または機能性食品の分野で製品を開発している場合は、私たちに連絡し、健康市場で新しい機会をつかむために手を組むことを歓迎します!